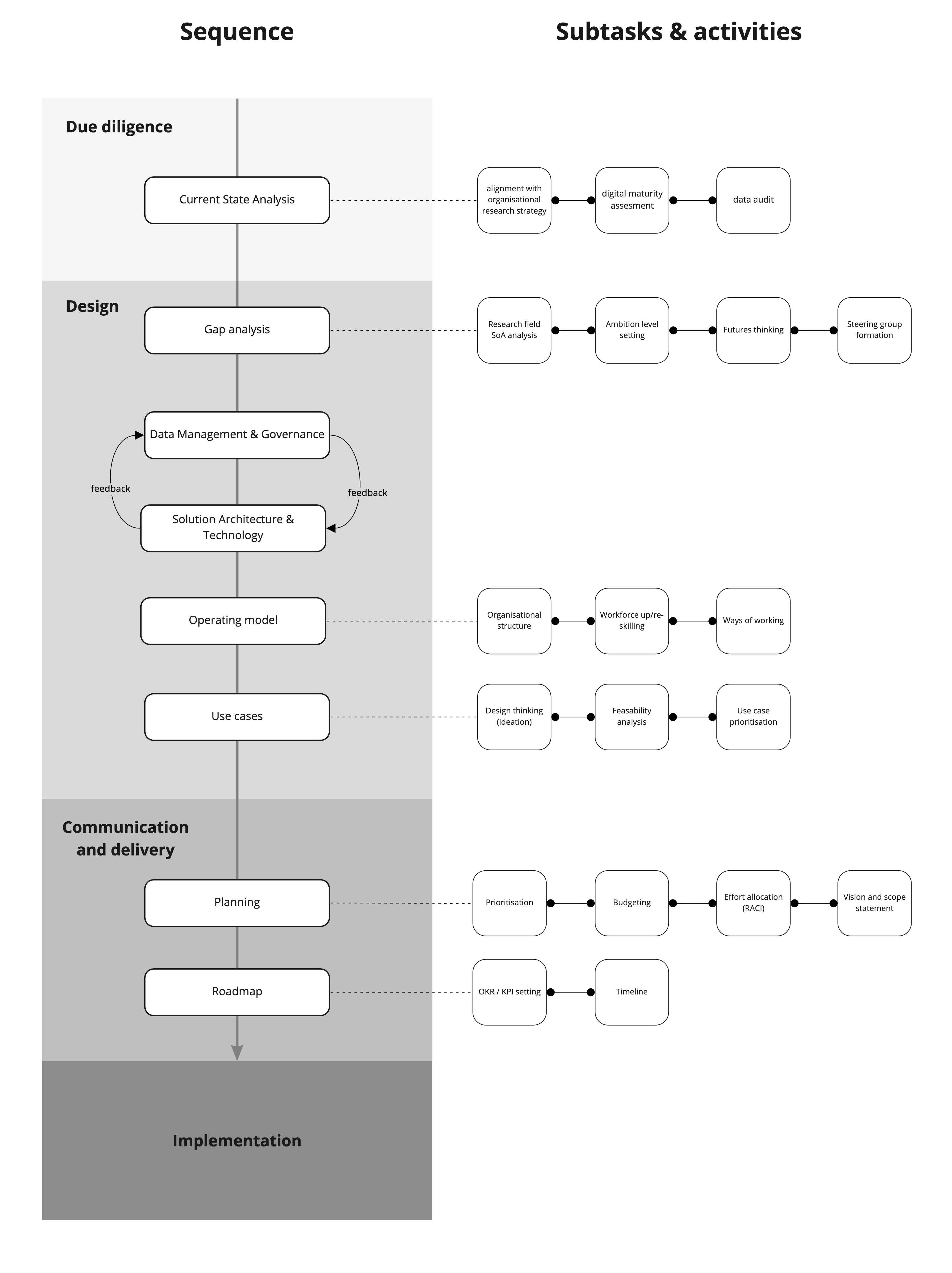
Research Data Strategy
Framework and motivating factors
complexity
systems
workshop
The need for large amounts of data permeates almost all fields of research. New technologies related to machine learning (deep learning in particular), cloud computing, the Internet of Things (IoT) add to the increased complexity of data-related work and how researchers deal with that. Those trends are accelerating and result in a widespread need for new frameworks to increase the cost-benefit ratio of research work while driving innovation. Modern developments in the private sector, both in technologies and ways of working, can be readily adopted by research organizations. Data strategy is an umbrella term for those advancements. This article presents its research variant, Research Data Strategy (RDS), complete with its different elements, the sequence of execution, and supporting activities. This new methodology aims to build on top of existing research data management practices by providing a framework for ensuring innovative science in data-driven research organizations.
DOI / URL
